为破解大学生职业规划模糊、创业思维薄弱等成长痛点,welcome光临必发集团于4月1日举办“少年当职创,奔赴新未来”就业创业主题活动。活动以线上线下融合形式,为学子搭建职业探索与创业实践平台,开展针对性的能力培育指导。

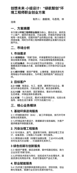
线上环节,学子创作理想职业画作,具象化职业核心特征;同时小组协作完成创业方案的构思及撰写,梳理职业认知、挖掘创新思维,锤炼策划与团队协作能力。

线下环节,参赛学子结合PPT讲解职业规划与未来展望,与观众积极互动。评委现场打分并即时点评,精准指出亮点与提升方向,助力学子锤炼表达能力、增强自信心。整场活动秩序井然,学子参与热情高涨。

此次活动是学院落实就业创业培育工作要求,有效补齐学子职业规划能力短板的重要举措,是2026年春学期学风建设月系列活动的关键环节。未来,学院将持续聚焦学子就业创业成长需求,做细做实相关工作,助力本学院各学子明晰就业方向、奔赴职业新程。
